PUB

Colunistas

Gestão da Cadeia de Abastecimento Moderna: Um Modelo Sistémico para a Excelência, Resiliência e Valor Competitivo

Por: Albertino Ramos*

  1. Introdução

O panorama económico do século XXI, marcado por volatilidade geopolítica estrutural, disrupção tecnológica acelerada e pressões societais pela sustentabilidade, reconfigurou a Gestão da Cadeia de Abastecimento (GCA), ou Supply Chain Management (SCM), elevando-a ao centro da estratégia organizacional. O tecido empresarial global navega num oceano de incertezas complexas, onde disrupções em cascata e a aceleração digital redefinem radicalmente os paradigmas de competitividade. Neste contexto, a GCA experimentou uma evolução paradigmática, transcendendo a sua génese estritamente operacional e logística para emergir como uma função estratégica central. Esta transformação consolida-a como o sistema circulatório da organização moderna – um ativo intangível cuja resiliência e inteligência coletiva determinam, de forma crítica, a capacidade de uma empresa não apenas competir, mas prosperar de forma sustentável (Christopher, 2016; Ivanov, 2021).

Esta nova realidade demanda um afastamento definitivo de perspetivas fragmentadas, que abordam a cadeia como uma mera coleção de silos funcionais, e exige a sua compreensão enquanto organismo vivo e dinâmico, profundamente interconectado. Sustenta-se, assim, que o desempenho ótimo da GCA emerge da sinergia dinâmica entre oito dimensões constitutivas fundamentais. A competição contemporânea deslocou-se decisivamente para o domínio das redes de valor colaborativas, onde a vantagem competitiva pertence às entidades capazes de orquestrar ecossistemas completos, desde os fornecedores primários até ao consumidor final, com agilidade, visão partilhada e propósito comum (Chopra & Meindl, 2022; Lambert, 2021).

Consequentemente, o presente texto propõe-se delinear e analisar este modelo octodimensional, defendendo que a sua gestão integrada e sistémica constitui o caminho indispensável para forjar cadeias de abastecimento que conjuguem, de forma resiliente, a eficácia operacional com a responsabilidade socioambiental. Só através desta visão holística se poderá assegurar uma criação de valor superior e duradoura para a multiplicidade de stakeholders, num ambiente empresarial cada vez mais volátil e interdependente.

 

  1. Uma Arquitetura de Oito Dimensões Interdependentes

A GCA moderna consolida-se como uma disciplina multifacetada, cuja eficácia global depende da interação simbiótica entre oito dimensões fundamentais, que coexistem como subsistemas de um todo coerente e adaptativo, conforme detalhado no Apêndice A.

2.1. Planeamento (Plan) – A Arquitetura da Previsão Estratégica

O Planeamento funciona como o centro cognitivo da cadeia, traduzindo dados brutos e ambiguidade ambiental em direção estratégica. Esta dimensão engloba a previsão da procura, o planeamento de operações e, de forma crucial, o processo de Planeamento de Vendas e Operações – Sales and Operations Planning (S&OP), que sincroniza funções organizacionais díspares num plano operacional unificado (Jacobs et al., 2022). A sua missão primordial equilibra a eficiência de recursos com a capacidade de resposta, servindo como o principal mecanismo de estabilização e ajuste do sistema perante flutuações de mercado.

2.2. Aprovisionamento (Source) – A Curadoria do Ecossistema Externo

 Aprovisionamento estabelece a interface estratégica com o mercado externo, evoluindo de uma função transacional para a curadoria sofisticada de um ecossistema de fornecedores. A sua missão expande-se para além da garantia do fluxo material, abarcando a promoção da inovação co-creada, o fortalecimento da resiliência e a garantia da conformidade ética. Processos como a seleção estratégica de fornecedores, a gestão de contratos relacional e a análise de despesas (spend analysis) posicionam esta dimensão como um gerador de valor e um mitigador crítico de riscos externos (Monczka et al., 2020).

2.3. Produção (Make) – A Alquimia da Criação de Valor

A Produção constitui o núcleo alquímico onde a matéria-prima sofre a transmutação para produto acabado. Os seus parâmetros de excelência evoluíram da pura produtividade para a flexibilidade adaptativa, a customização em massa e a qualidade intrínseca. Filosofias operacionais como o Lean Manufacturing e a Teoria das Restrições, amplificadas pela automação inteligente da Indústria 4.0, funcionam como componentes críticos para a minimização do desperdício e a maximização do throughput do sistema (Slack et al., 2021).

2.4. Entrega (Deliver) – A Consumação da Promessa de Marca

A Entrega materializa a promessa de valor da marca, representando o momento de verdade na relação com o cliente. Conhecida como logística de saída, esta dimensão agrega a gestão de armazéns inteligentes, o processamento ágil de encomendas, a gestão de transportes e o complexo elo da “última milha”. A sua precisão cirúrgica, pontualidade e transparência incontestável definem a experiência final do cliente, coroando a eficácia de todos os processos precedentes (Rushton et al., 2022).

2.5. Logística Reversa (Return) – A Sinecologia do Ciclo Regenerativo

A Logística Reversa incorpora os princípios da economia circular, transformando um centro de custo inevitável numa fonte de inteligência estratégica e de valor recuperado. Esta dimensão gere o fluxo de retorno de produtos, desde as devoluções de clientes até ao recondicionamento e reciclagem, fechando o ciclo de vida do material e fornecendo insights vitais para o desenvolvimento de produtos e a minimização do desperdício (Rogers & Tibben-Lembke, 2021).

2.6. Gestão da Informação (Enable) – O Sistema Nervoso Digital

A Gestão da Informação opera como o sistema nervoso digital, facultando a conetividade sináptica entre todas as dimensões. A ausência de visibilidade em tempo real, da qualidade dos dados e da capacidade analítica, providenciada por Sistemas de Informação, Big Data e Analytics avançados (machine Learning, deep learning, IA, neurais networks, estatística avançada), conduz a uma degeneração das decisões estratégicas em meras suposições e compromete irremediavelmente a coordenação operacional (Hazen et al., 2020).

2.7. Gestão de Relacionamentos (Relate) – A Teia da Confiança Colaborativa

A Gestão de Relacionamentos tece a arquitetura da confiança e da cocriação dentro do ecossistema. Humaniza a cadeia de abastecimento, substituindo transações adversariais por parcerias estratégicas de longo prazo. Envolve a gestão estratégica das relações com todos os intervenientes da cadeia de valor, nomeadamente através de sistemas como o SRM (Supplier Relationship Management) e o CRM (Customer Relationship Management), tornando-se fundamental para a partilha de risco, a co-inovação e a implementação de modelos colaborativos como o VMI (Vendor Managed Inventory) (Lambert, 2021).

2.8. Gestão de Risco e Sustentabilidade – O Alicerce Ético e Resiliente

Funcionando como o sistema imunitário e a consciência ética da cadeia, esta dimensão transversal garante a sua perenidade e legitimidade social. Assegura que a criação de valor económico demonstra simultaneamente resiliência perante choques externos e um impacto social e ambiental regenerativo. Envolve a gestão proativa de riscos e a integração dos princípios de ESG (Environmental, Social, and Governance) e da economia circular no cerne de todas as operações (Ivanov, 2021).

 

  1. A Simbiose das Dimensões num Ecossistema Dinâmico

A análise do modelo assumido revela que a excelência distintiva em GCA brota, não da otimização isolada de componentes, mas da simbiose orgânica e das interligações sistémicas entre as oito dimensões. Uma abordagem reducionista, focada em maximizar métricas individuais, afigura-se insuficiente e pode, paradoxalmente, fragilizar o sistema global. 

3.1. Interdependências e Tensões Construtivas

A interdependência gera um complexo ecossistema de sinergias e tensões construtivas. Um Planeamento deficitário, ancorado em previsões erróneas, desencadeia ruturas de stock que stressam a Produção com alterações disruptivas e impedem a Entrega de cumprir a sua promessa ao cliente, minando a confiança depositada na marca. Na direção oposta, um Aprovisionamento obcecado pela minimização de custos de aquisição, negligenciando o cultivo de Relacionamentos estratégicos (considerações futuras), amplifica a exposição ao Risco de disrupção e inviabiliza os modelos de colaboração profunda, essenciais para a resiliência sistémica.

Gestão da Informação posiciona-se como o facilitador crítico desta integração. Sem um fluxo de informação de alta fidelidade e em tempo real, a visibilidade do ecossistema desvanece-se, e as decisões tomadas em qualquer dimensão passam a assentar em alicerces débeis. De igual modo, a Gestão de Risco e Sustentabilidade atua como um princípio orientador estratégico, impondo constrangimentos e diretrizes que influenciam transversalmente todas as outras dimensões – da seleção de fornecedores (Aprovisionamento) ao modelo de distribuição (Entrega) e ao fim de vida útil do produto (Logística Reversa).

3.2. A Transição Paradigmática: De Cadeia Linear para Ecossistema de Valor Colaborativo

Este modelo sinaliza uma transição paradigmática definitiva, afastando-se de uma conceção linear e sequencial da cadeia de abastecimento e abraçando a noção de um ecossistema de valor dinâmico e colaborativo. Neste novo ecossistema:

  1. A geração de valor deixa de ser sequencial para se tornar um processo cocriado e em rede.
  2. A busca da eficiência cede protagonismo a um equilíbrio virtuoso entre eficácia, resiliência e responsabilidade.
  3. A proatividade inteligente, alimentada por dados ricos e relacionamentos sólidos, suplanta a reatividade operacional como modo de gestão predominante.

A incapacidade de reconhecer e orquestrar estas interdependências pode conduzir a uma miopia organizacional, onde ganhos locais de eficiência geram ineficiências globais, tornando a cadeia vulnerável a disrupções e incapaz de responder com agilidade às exigências mutáveis do mercado

 

Conclusão

A complexidade do ambiente empresarial contemporâneo tornou obsoletos os modelos de Gestão da Cadeia de Abastecimento (GCA) baseados em visões fragmentadas e operacionais. A opção clara por modelo integrado de oito dimensões – Planeamento, Aprovisionamento, Produção, Entrega, Logística Reversa, Gestão da Informação, Gestão de Relacionamentos e Gestão de Risco e Sustentabilidade – apresenta-se não como uma simples alternativa teórica, mas como a única estrutura lógica capaz de responder com robustez aos desafios atuais. A evidência conceptual e empírica demonstra, de forma categórica, que a resiliência, a agilidade e a capacidade de criar valor sustentável não são atributos que possam ser desenvolvidos isoladamente em qualquer uma destas dimensões. Pelo contrário, emergem exclusivamente da sua interação sinergética e do seu tratamento como um sistema coeso e dinâmico.

A lógica subjacente a esta perspetiva é irrefutável. Ou seja, uma cadeia de abastecimento com um Planeamento sofisticado, mas sustentada por Relacionamentos frágeis com os seus fornecedores, vê a sua estratégia minada pela incapacidade de colaboração perante uma disrupção.

 Do mesmo modo, uma operação de Entrega exemplar, lastreada por uma Gestão da Informação deficitária, opera às cegas, incapaz de se adaptar proactivamente a flutuações da procura. A Gestão de Risco e Sustentabilidade, longe de ser um custo periférico, consolida-se como o alicerce que confere legitimidade social e perenidade ao negócio, influenciando decisões desde o Aprovisionamento ético até ao design da Logística Reversa circular. Ignorar estas interdependências equivale a construir um edifício de alto desempenho sobre fundações de areia, onde a falência de um único pilar compromete a integridade de toda a estrutura.

Em consequência, a adoção desta visão holística transcende uma mera aposta estratégica para se assumir como um imperativo de governação. As organizações que persistirem em gerir as suas cadeias de abastecimento através de silos funcionais estarão, por inação, a abrir mão de vantagens competitivas decisivas e a expor-se a riscos existenciais. Pelo contrário, as que abraçarem esta arquitetura sistémica estarão a investir na construção de um ecossistema resiliente, adaptativo e elástico, capaz não apenas de resistir a choques, mas de os capitalizar para reforçar a sua posição no mercado. A excelência na GCA deixa, obviamente, de ser uma questão logística para se tornar na expressão máxima da inteligência organizacional e do compromisso estratégico com um futuro verdadeiramente sustentável e competitivo.

Em suma, dominar estas dimensões de forma integrada, estratégica e equilibrada constitui o fator crítico que distingue as organizações que meramente transacionam produtos daquelas que geram valor de forma consistente, resiliente e sustentável. A capacidade de arquitetar e nutrir estas redes de valor profundamente interligadas, compreendidas como um ecossistema adaptativo e coeso, consolida-se como um dos ativos intangíveis mais preciosos e como uma fonte definitiva de vantagem competitiva duradoura num cenário global em contínua metamorfose.

Referências Bibliográficas

Chopra, S., & Meindl, P. (2022). Supply Chain Management: Strategy, Planning, and Operation (8.ª ed.). Pearson.

Caplice, C., & Federer, C. (2025). Avoiding pitfalls in the AI jungle. Inside Supply Management

Caplice, C., & Sarma, S. (2015). CTL.SC1x: Supply Chain and Logistics Fundamentals [Curso com certificado de conclusão]. MIT.

Caplice, C., & Sarma, S. (2015). CTL.SC2x: Supply Chain Design [Curso com certificado de conclusão]. MIT.

Caplice, C., & Sarma, S. (2016). CTL.SC3x: Supply Chain Dynamics [Curso com certificado de conclusão]. MIT.

Caplice, C., & Sarma, S. (2018). CTL.SC4x: Supply Chain Technology and Systems [Curso com certificado de conclusão].

Christopher, M. (2016). Logistics & Supply Chain Management (5.ª ed.). Pearson UK.

Hazen, B. T., Boone, C. A., Ezell, J. D., & Jones-Farmer, L. A. (2020). Data quality for data science, predictive analytics, and big data in supply chain management: An introduction to the problem and suggestions for research and applications. International Journal of Production Economics, 227, 107632.

Ivanov, D. (2021). Supply Chain Resilience: Analysis, Measurement, and Management. Springer.

Jacobs, F. R., Berry, W. L., Whybark, D. C., & Vollmann, T. E. (2022). Manufacturing Planning and Control for Supply Chain Management (7.ª ed.). McGraw-Hill.

Kim, D. H. (2015). Supply Chain Management: A Learning Perspective [Curso com certificado de conclusão com distinção]. KAIS.

Lambert, D. M. (Ed.). (2021). Supply Chain Management: Processes, Partnerships, Performance (5.ª ed.). The Hartley Press.

Monczka, R. M., Handfield, R. B., Giunipero, L. C., & Patterson, J. L. (2020). Purchasing and Supply Chain Management (7.ª ed.). Cengage Learning.

Rogers, D. S., & Tibben-Lembke, R. S. (2021). Returns Management and Reverse Logistics: A Guide to Managing Product Returns and Maximizing Value. CRC Press.

Rushton, A., Croucher, P., & Baker, P. (2022). The Handbook of Logistics and Distribution Management (8.ª ed.). Kogan Page.

Simchi-Levi, D., Kaminsky, P., & Simchi-Levi, E. (2008). Designing and Managing the Supply Chain. McGraw-Hill

Slack, N., Brandon-Jones, A., & Burgess, N. (2021). Operations Management (10.ª ed.). Pearson.

 

Apêndice A

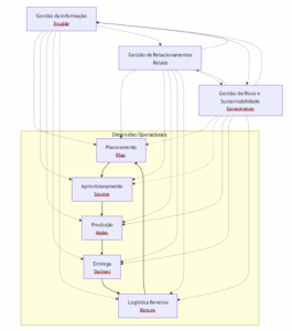
Modelo das Oito Dimensões Interdependentes da Gestão da Cadeia de Abastecimento Moderna

Figura 1: Representação sistémica e interdependência das oito dimensões funcionais da cadeia de abastecimento

 

Fonte: Elaboração própria, com base na revisão de literatura (2025).

 

Explicação do Gráfico:

  • Dimensões Operacionais:Formam um ciclo contínuo que representa o fluxo principal da cadeia de abastecimento.
    1. Planeamentodefine a direção estratégica, influenciando e sendo influenciado por todas as outras dimensões.
    2. Aprovisionamento fornece recursos para Produção, que por sua vez suporta Entrega.
    3. Entregaliga-se à Logística Reversa, que fecha o ciclo através de feedback para Planeamento.
  • Dimensões Habilitadoras:São transversais e suportam todas as dimensões operacionais e entre si.
    1. Gestão da Informaçãoatua como o sistema nervoso digital, permitindo visibilidade e coordenação em tempo real.
    2. Gestão de Relacionamentos tece a rede de confiança com todos os intervenientes, promovendo colaboração.
    3. Gestão de Risco e Sustentabilidade assegura a resiliência e a conformidade ética, impactando todas as áreas.
  • As setas sólidas (→) mostram o fluxo operacional primário, enquanto as setas tracejadas (-.->) representam as interações simbióticas de suporte e influência mútua. Esta visualização enfatiza que a eficácia global da Gestão da Cadeia de Abastecimento depende da integração orgânica de todas as dimensões, onde cada uma contribui para um todo adaptativo e coerente.

*Mestre em Economia (ISEG) e Mestrando em Supply Chain Management (MIT)

PUB

Adicionar um comentário

Faça o seu comentário

O seu endereço de email não será publicado. Campos obrigatórios marcados com *

PUB

PUB

To Top